දැක්ම

ස්වශක්තියෙන් සපිරි තිරසාර ගමෙන් සුසැදි මැදරටක්.

මෙහෙවර

මධ්‍යම පළාත තුල ග්‍රාම සංවර්ධන සංවිධාන ව්‍යුහය ශක්තිමත් කර ග්‍රාමීය ප්‍රජාව සවිබල ගැන්වීම තුළින් ස්වශක්තිය හා සහභාගීත්වය වර්ධනය කර ඉහල ගුණාත්මක සංවර්ධනයකින් යුත් සපිරි ගමක් බිහි කිරීම.

ආයතනික පසුබිම

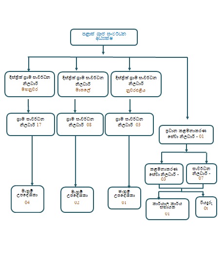
1948 සිට මධ්‍යම රජයේ විවිධ අමාත්‍යාංශ යටතේ ක්‍රියාත්මක වන ග්‍රාම සංවර්ධන දෙපාර්තමේන්තුව 1987 දී සම්මත වූ 13 වැනි ව්‍යවස්ථා සංශෝධනයෙන් පළාත් සභා විෂයක් බවට පත් විය. 1988 මධ්‍යම පළාත් සභාව පිහිටුවීමත් සමඟ එතැන් සිට පළාත් ග්‍රාම සංවර්ධන දෙපාර්තමේන්තුව විවිධ පළාත් අමාත්‍යාංශ යටතේ ක්‍රියාත්මක වන අතර ග්‍රාම සංවර්ධන වැඩසටහන් අඛණ්ඩව ක්‍රියාත්මක කර ඇති අතර අද දක්වා පළාතේ ග්‍රාමීය ප්‍රජාවට ගුණාත්මක සේවාවක් ලබාදෙමින් මේ වන විට මධ්‍යම පළාත් ග්‍රාම සංවර්ධන දෙපාර්තමේන්තුව පළාත් කර්මාන්ත අමාත්‍යාංශයට අනුයුක්තව...

ග්‍රාමීය ජනතාව

ග්‍රාමීය ජනතාවගේ ජීවන තත්වය නැංවීම සඳහා ව්‍යාපෘති ක්‍රියාත්මක කිරීම.

යටිතල පහසුකම්

ග්‍රාමීය යටිතල පහසුකම් ව්‍යාපෘති ක්‍රියාත්මක කිරීම.

ග්‍රාම සංවර්ධන සමිති/ ප්‍රාදේශීය බල මණ්ඩල

ග්‍රාම සංවර්ධන සමිති/ ප්‍රාදේශීය බල මණ්ඩල ශක්තිමත් කිරීම හා යහපාලනය ඇති කිරීම.

ව්‍යාපෘති

රාජ්‍ය නොවන/ ජාත්‍යන්තර රාජ්‍ය නොවන සංවිධාන/ පුද්ගලික අංශ සම්බන්ධ කර ගනිමින් ග්‍රාම සංවර්ධන ව්‍යාපෘති ක්‍රියාත්මක කිරීම.

කාන්තා සංවර්ධන මධ්‍යස්ථාන

කාන්තා සංවර්ධන මධ්‍යස්ථාන ඉහළ ගුණාත්මක මට්ටමකින් පවත්වා ගෙන යාම.

වෘත්තීය පුහුණු පාඨමාලා

කාන්තා සංවර්ධන මධ්‍යස්ථානවල වෘත්තීය පුහුණු පාඨමාලා පැවැත්වීම හා පුහුණුලාභීන් ව්‍යවසායකත්වයට යොමු කිරීම.

  • All
  • App
  • Product
  • Branding
  • Books
abc

abc

<p>descrption</p>